Introduction
In today's connected healthcare landscape, patients expect their health data, from heart rate and activity levels to vitals collected by their iPhones, to seamlessly sync with their medical records.
However, hospitals still struggle to securely integrate this data into their Electronic Health Record (EHR) systems. That's where Apple Health FHIR integration plays a crucial role.
At Nirmitee.io, we partnered with a leading multi-specialty hospital to build a custom Apple Health FHIR integration that bridges the gap between patient's Apple devices and the hospital's internal systems. The result? A unified, secure, and real-time flow of patient data directly into the clinician's dashboards.
The Challenge: Disconnected Health Data Ecosystem
The hospital had a forward-thinking digital health team but faced a critical interoperability gap.
While patients were generating valuable health metrics via Apple Health, such as steps, heart rate, sleep patterns, and vitals, none of that data reached the hospital's EHR. Clinicians relied on incomplete data during consultations, and patient monitoring remained largely manual.
Key challenges included:
- No standardized data exchange mechanism between Apple Health and the hospital's EHR.
- Data silos leading to fragmented patient insights.
- Lack of automated data validation and synchronization.
- Security concerns around patient data sharing and HIPAA compliance.
The leadership wanted a FHIR-based integration that could ensure standardization, scalability, and compliance, all while keeping the user experience simple and secure.

The Solution: Custom Apple Health FHIR Integration by Nirmitee.io
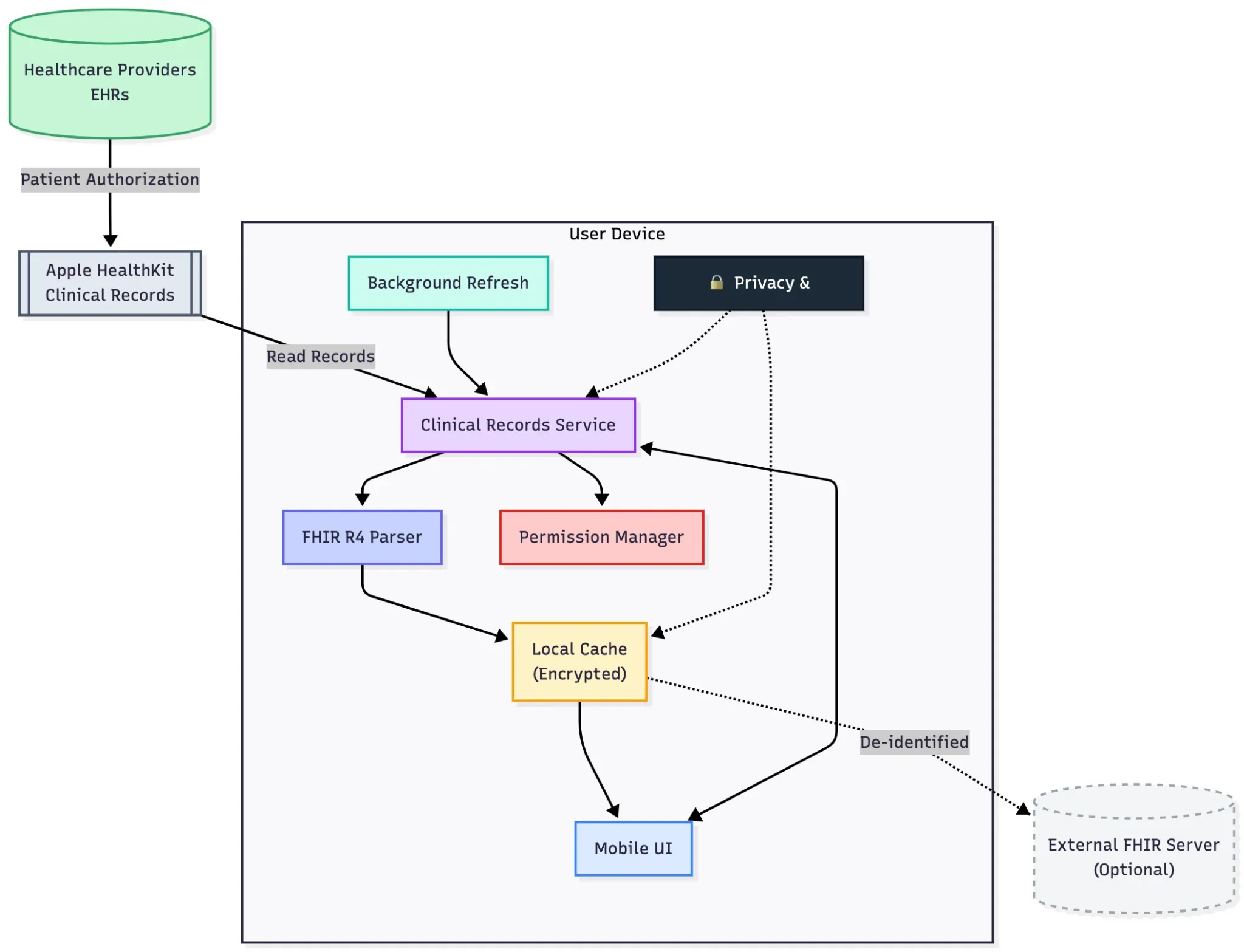
Our interoperability team designed a custom middleware integration layer that securely connects Apple Health with the hospital's EHR through FHIR (Fast Healthcare Interoperability Resources) APIs.
This solution allows real-time health data from Apple HealthKit to automatically flow into the hospital's systems that are structured, standardized, and compliant with FHIR standards.
Technical Highlights
- FHIR Endpoints: Used standardized endpoints for Observation, Patient, and Encounter resources.
- Secure Authentication: Implemented OAuth 2.0 and Apple's HealthKit permissions for user consent.
- Data Mapping: Mapped Apple HealthKit data fields to corresponding FHIR resources
- Encryption: All data in transit and at rest is encrypted using AES-256 standards.
- Scalable Architecture: Designed for multi-hospital deployment with configurable APIs.
Technical Implementation
The implementation followed a structured, five-step integration pipeline:
- HealthKit Data Extraction
The system retrieves Apple Health data after explicit patient consent via Apple HealthKit APIs.
- FHIR Data Mapping
Each data point (heart rate, steps, vitals) is transformed into standardized FHIR resources using our custom mapping logic.
- Data Validation and Encryption
Before transmission, every dataset is validated for accuracy and encrypted end-to-end to ensure HIPAA and HL7 compliance.
- EHR Synchronization
The mapped and validated data is transmitted to the hospital's FHIR server endpoints, ensuring real-time availability for clinicians.
- Sync Confirmation and Monitoring
Integration dashboards provide sync confirmation, error alerts, and performance analytics.


The Outcome: Smarter, Interoperable Healthcare
Within weeks of deployment, the hospital achieved full interoperability between its patient mobile ecosystem and its EHR platform.
Results Achieved:
- 100% automated data synchronization from Apple Health to EHR.
- Zero manual data entry, reducing administrative workload for nursing staff.
- Faster, data-driven clinical decisions with real-time visibility into patient vitals.
- Enhanced patient engagement as individuals could track their health metrics and share updates seamlessly.
- Full compliance with HIPAA, HL7, and FHIR interoperability standards.
Why Choose Nirmitee.io for Healthcare Interoperability
Our expertise lies in building FHIR-based, secure, and scalable integration solutions that unify complex healthcare data silos. Whether it's Apple Health, Epic, Cerner, or HL7 systems, we ensure seamless connectivity that drives measurable clinical and operational value.
Our Interoperability Expertise Includes:
- FHIR, HL7, and SMART on FHIR integrations
- EHR/EMR migrations and modernization
- Patient and provider application integrations
- Custom middleware for real-time data flow
- HIPAA-compliant cloud implementations
Ready to Modernize Your Healthcare System?
Talk to our experts today to explore how Apple Health FHIR Integration can empower your organization with real-time, interoperable healthcare data.
Related Reading
- Mirth Connect
- healthcare integration
Building interoperable healthcare systems is complex. Our Healthcare Interoperability Solutions team has deep experience shipping production integrations. We also offer specialized Custom Healthcare Software Development services. Talk to our team to get started.


