On March 5, 2026, AWS launched Amazon Connect Health at $99 per user per month — a bundled AI agent platform that handles scheduling, clinical documentation, medical coding, insurance verification, and patient follow-up. Within 48 hours, healthcare CTO Slack channels were split: half called it the death of custom AI builds, the other half dismissed it as a contact center tool wearing a lab coat.
Both camps are wrong. Connect Health is a specific product that solves specific problems for specific organizations. This post dissects exactly what it does, what it does not do, the math at different scales, and a decision framework for determining whether your organization should buy, build, or run a hybrid approach.

The Five Capabilities: What $99/User Actually Buys
Connect Health is not a single AI model. It is five distinct agent capabilities packaged under one billing SKU, all built on Amazon Bedrock and integrated with Connect's existing contact center infrastructure.

1. Smart Scheduling Agent
The scheduling agent handles inbound patient calls for appointment booking, rescheduling, and cancellation. It connects to your EHR's scheduling module through pre-built connectors for Epic and Oracle Health, queries available slots, confirms patient identity, and books appointments — all through voice conversation.
What makes this more than a phone tree: the agent understands clinical context. "I need to see my cardiologist sometime next week, but not Tuesday because I have dialysis" gets parsed into the correct provider type, date constraints, and scheduling conflicts. The agent checks insurance eligibility in real-time before confirming, preventing no-coverage surprises at check-in.
Typical implementation timeline: 4-6 weeks for organizations already on Amazon Connect, 8-12 weeks for greenfield deployments that need contact center infrastructure stood up first.
2. Clinical Documentation Agent
Post-visit, this agent processes ambient audio recordings or structured encounter data to generate clinical notes. It follows standard note formats (SOAP, H&P, progress notes) and maps findings to SNOMED CT and ICD-10 codes automatically.
The documentation agent differs from standalone ambient scribes like Nuance DAX or Abridge in one key way: it runs within the same platform as your scheduling and follow-up agents, meaning it has access to the full patient context without additional integration work. The tradeoff is that its clinical note quality — as of March 2026 — trails purpose-built documentation tools by approximately 8-12% on accuracy benchmarks for specialty encounters (cardiology, oncology, psychiatry).
3. Medical Coding Agent
The coding agent reviews documented encounters and suggests ICD-10, CPT, and HCPCS codes. It cross-references the clinical documentation against coding guidelines, flags potential upcoding risks, and identifies missed codes that the documentation supports. For a 200-provider practice, AWS claims this reduces coding turnaround from 48 hours to under 4 hours.
Important limitation: the coding agent generates suggestions, not final codes. A certified coder must review and approve. This is both a regulatory requirement and a practical one — current AI coding accuracy sits at 82-88% depending on specialty complexity. That means 12-18% of codes need human correction.
4. Insurance Verification Agent
Before or during patient encounters, this agent runs real-time eligibility checks against payer systems using X12 270/271 transactions. It verifies coverage status, copay amounts, deductible remaining, and prior authorization requirements.
The verification agent handles the messiest part of X12 EDI transactions: parsing the 271 response, which varies significantly across payers. Some payers return structured benefit details; others return free-text notes that require NLP to extract actionable information. Connect Health's agent handles both patterns.
5. Patient Follow-Up Agent
Post-visit outreach — medication adherence reminders, follow-up scheduling, lab result notifications, and post-discharge check-ins — runs as an automated outbound agent. It uses Connect's existing voice, SMS, and chat channels to reach patients on their preferred communication method.
The follow-up agent integrates with FHIR-based subscription triggers: when a lab result is posted to the EHR, the agent can automatically initiate a patient notification workflow. This moves follow-up from batch-processed (end-of-day calls) to event-driven (real-time outreach).
The Integration Architecture

Connect Health does not replace your EHR. It sits alongside it as an AI-powered operations layer. The architecture has four integration points:
- EHR Integration: Pre-built connectors for Epic (via FHIR R4 APIs and MyChart) and Oracle Health (via Millennium APIs). Other EHR vendors require custom integration engine work through Mirth Connect or similar
- AWS HealthLake: Clinical data is synchronized to HealthLake for AI agent access. This is where the MCP server connects agents to FHIR data
- Payer APIs: Direct connections to major payer EDI gateways for eligibility and prior authorization. Supports Change Healthcare, Availity, and direct payer connections
- Patient Channels: Connect's existing voice, SMS (Pinpoint), and chat infrastructure. No additional communication platform needed
The Pricing Math at Different Scales

$99/user/month sounds straightforward until you define "user." In Connect Health's model, a user is anyone who interacts with the platform — providers, schedulers, coders, and administrative staff. Not patients. Here is how the math works at three scales:
| Scale | Users | Monthly Cost | Annual Cost | What You Get |
|---|---|---|---|---|
| Small Practice | 50 (10 providers + 40 staff) | $4,950 | $59,400 | All 5 capabilities, basic EHR integration |
| Mid-Size Group | 200 (50 providers + 150 staff) | $19,800 | $237,600 | All capabilities + dedicated support |
| Health System | 500 (120 providers + 380 staff) | $49,500 | $594,000 | All capabilities + custom integrations |
These numbers exclude: AWS infrastructure costs (HealthLake, Bedrock token usage, Connect minutes), EHR integration consulting (typically $50K-200K for Epic), and internal IT staff time for deployment and monitoring.
The Hidden Costs Nobody Mentions
In practice, organizations report total first-year costs 2.5-3.5x the license fee:
- Implementation consulting: $75K-250K depending on EHR complexity
- HealthLake data sync: $500-2,000/month for typical patient volumes
- Bedrock inference: $0.003-0.015 per agent interaction (adds $2K-8K/month at 200-user scale)
- Connect telephony: $0.018/minute inbound, variable outbound
- Ongoing tuning: 0.5-1.0 FTE for agent performance monitoring and optimization
For the 200-user mid-size group, realistic first-year total cost: $350K-500K. Not $237K.
What Connect Health Does NOT Do

The marketing materials are deliberately vague about boundaries. Here is what falls outside Connect Health's scope:
- No clinical decision support: It does not flag drug interactions, suggest diagnoses, or alert providers to abnormal results. For CDS functionality, you still need separate tools
- No population health analytics: Connect Health operates at the individual patient interaction level. Cohort analysis, risk stratification, and panel management require separate analytics platforms
- No custom clinical workflows: You cannot define new agent behaviors beyond the five built-in capabilities. If you need an agent for claims denial management or prior authorization workflows, those require custom development
- No non-AWS EHR support out of the box: athenahealth, Meditech, eClinicalWorks, Cerner (non-Oracle), and dozens of specialty EHRs need custom integration work
- No specialty-specific protocols: Oncology treatment planning, behavioral health assessments, surgical scheduling with OR block time — these specialty workflows need custom agent logic
- No international compliance: Connect Health targets US healthcare. GDPR, PDPA, and other international health data regulations are not addressed
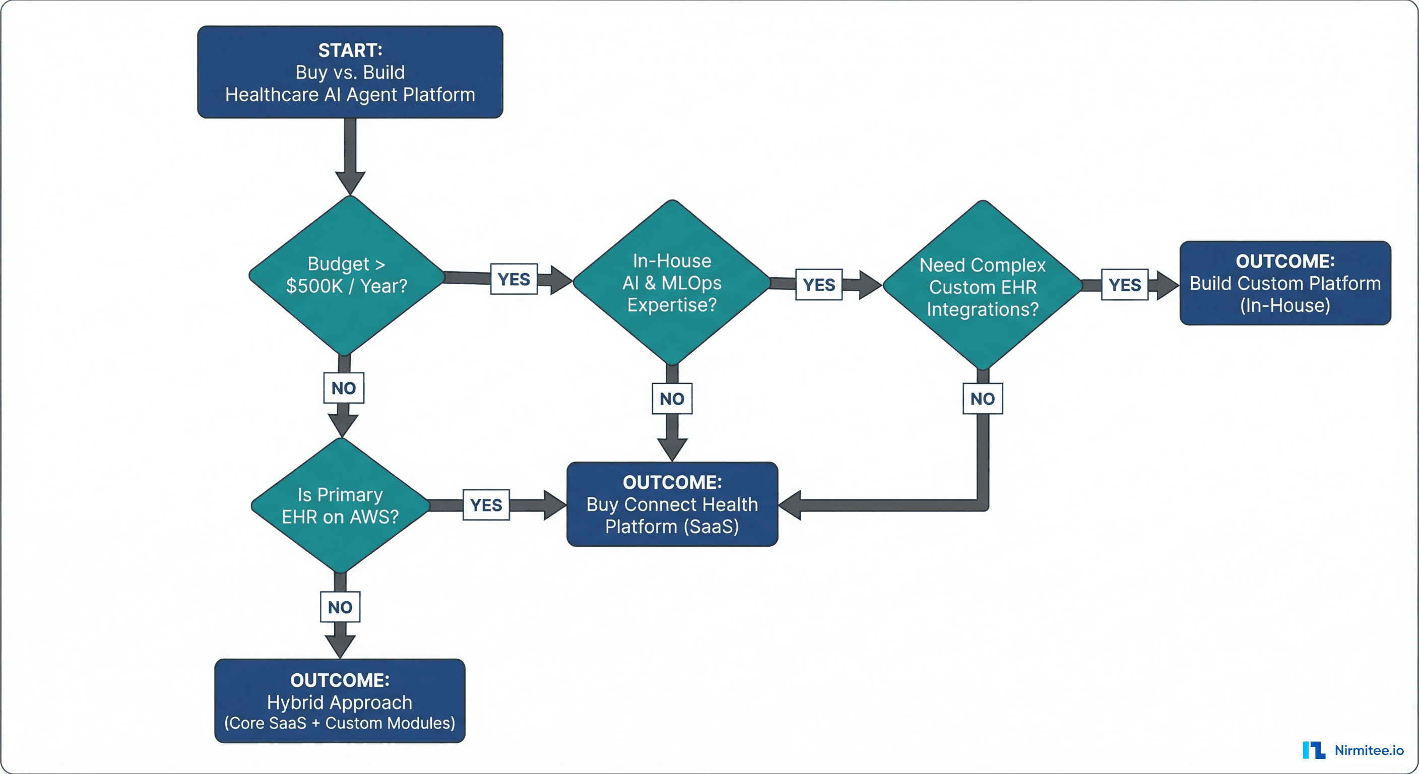
The Build-vs-Buy Decision Framework

The decision is not binary. Here is a structured way to evaluate it:
Buy Connect Health When:
- Your primary need is operational efficiency in scheduling, documentation, and verification
- You run Epic or Oracle Health as your primary EHR
- You are already on AWS infrastructure (or planning to migrate)
- Your AI engineering team has fewer than 5 people
- Time-to-value matters more than customization (you need results in 3 months, not 12)
- Your patient volume is 50K-500K encounters per year
Build Custom When:
- Your differentiation depends on unique AI agent capabilities that Connect Health does not offer
- You need to integrate with non-Epic, non-Oracle EHR systems
- You require multi-agent orchestration across clinical, operational, and financial workflows
- Your compliance requirements demand on-premise LLM deployment or data sovereignty guarantees
- You have a 10+ person AI/ML engineering team with healthcare domain experience
- Cost at scale matters — at 1,000+ users, custom builds often break even within 18-24 months
Run Hybrid When:
- Use Connect Health for scheduling and follow-up (high volume, standardized workflows)
- Build custom for documentation, coding, and specialized clinical agents
- This is the pattern emerging at health systems with 200+ providers: Connect Health handles the "phone calls" while custom agents handle the "clinical intelligence"
Competitive Positioning: Where Connect Health Fits
Connect Health enters a market with established players in each of its five capability areas:
| Capability | Connect Health | Established Competitor | Competitor Advantage |
|---|---|---|---|
| Scheduling | Voice-first AI agent | Hyro, Syllable | Deeper EHR scheduling integration |
| Documentation | Bundled ambient scribe | Nuance DAX, Abridge, Suki | 4+ years of clinical training data |
| Medical Coding | AI coding suggestions | Fathom, Nym Health | Higher specialty accuracy (92%+) |
| Verification | Real-time eligibility | Waystar, Experian Health | Broader payer network |
| Follow-up | Multi-channel outreach | Artera, Luma Health | Deeper patient engagement features |
Connect Health's advantage is not being the best at any single capability — it is being good enough at all five while sharing a common data layer and AWS infrastructure. For organizations that would otherwise need to procure, integrate, and manage five separate vendors, the consolidation argument is compelling.
The risk: you get a platform that is 70-80% as good as best-of-breed in each area. For scheduling and follow-up, that is usually fine. For clinical documentation and medical coding, that 20-30% gap translates directly to provider frustration and revenue leakage.
Implementation Reality Check
AWS quotes 8-12 week implementation for the base platform. Here is what actually happens based on early adopter reports:
- Weeks 1-4: Connect infrastructure setup, HealthLake provisioning, FHIR data migration from EHR to HealthLake. This goes smoothly if you are already on AWS.
- Weeks 5-8: EHR integration. This is where timelines slip. Epic integration requires App Orchard approval for production access. Oracle Health integration needs MyChart and Millennium API credentials. Neither approves instantly.
- Weeks 9-12: Agent tuning. The out-of-box scheduling agent handles ~75% of appointment types correctly. The remaining 25% — specialist referrals, multi-provider visits, recurring series — need configuration and testing.
- Weeks 13-16: Production pilot with limited user group. This is where documentation and coding accuracy gets benchmarked against your actual clinical content.
- Weeks 17-24: Full rollout (if pilot metrics meet thresholds).
Realistic timeline: 5-6 months from contract to full production. Not the 2-3 months the sales deck implies.
The ROI Case (With Real Numbers)
AWS publishes case studies claiming 40% reduction in scheduling staff time and 60% faster insurance verification. Here is how those numbers translate to actual dollar impact for a 200-provider organization:
# ROI calculation for 200-provider organization
# Scheduling savings
scheduling_staff = 30 # FTEs handling patient calls
staff_cost_annual = 45_000 # Average salary + benefits
ai_reduction = 0.35 # Conservative (AWS claims 40%)
scheduling_savings = scheduling_staff * staff_cost_annual * ai_reduction
# = $472,500/year
# Verification savings
verification_manual_cost = 8.50 # Per verification, manual
verification_ai_cost = 1.20 # Per verification, AI-assisted
verifications_per_year = 180_000
verification_savings = (verification_manual_cost - verification_ai_cost) * verifications_per_year
# = $1,314,000/year
# Documentation time savings
provider_count = 200
minutes_saved_per_day = 25 # Per provider
provider_hourly_value = 250 # Revenue per provider hour
workdays = 240
doc_savings = provider_count * (minutes_saved_per_day/60) * provider_hourly_value * workdays
# = $5,000,000/year (in freed provider capacity)
# Total first-year investment
connect_health_license = 237_600 # 200 users x $99 x 12
implementation = 150_000
infrastructure = 60_000
staff_time = 80_000
total_investment = connect_health_license + implementation + infrastructure + staff_time
# = $527,600
print(f"First-year savings: ${scheduling_savings + verification_savings:,.0f}")
print(f"First-year investment: ${total_investment:,.0f}")
print(f"Net ROI: {((scheduling_savings + verification_savings - total_investment) / total_investment * 100):.0f}%")
# First-year savings: $1,786,500
# First-year investment: $527,600
# Net ROI: 239%The documentation savings ($5M in freed provider capacity) are real but harder to capture — providers do not automatically see more patients because they spend less time on notes. The scheduling and verification savings are direct cost reductions that hit the P&L immediately.
Who Should Wait
Not every organization should evaluate Connect Health right now:
- Organizations in mid-EHR-migration: If you are switching from Cerner to Epic or implementing a new EHR, wait until the migration stabilizes. Adding an AI agent layer during EHR transition multiplies integration complexity
- Sub-20-provider practices: The per-user cost at small scale ($99 x 30-40 staff = $3-4K/month) may not justify the implementation effort. Simpler tools like standalone voice AI might deliver faster value
- Organizations with existing AI agent investments: If you have already built custom multi-agent systems, Connect Health adds redundancy, not value
- Non-US healthcare organizations: Connect Health is US-market only. The coding, verification, and compliance features do not transfer to other regulatory environments
Make the Right Platform Decision
The $99/user price point is accessible, but the total cost of ownership — implementation, infrastructure, integration, and ongoing tuning — means Connect Health is a $350K-600K first-year commitment for a mid-size organization. That is still significantly less than building equivalent capabilities from scratch (typically $1.2M-2.5M for a comparable five-agent system), but it is not the plug-and-play product the marketing suggests.
At Nirmitee, we help healthcare organizations navigate this decision with engineering precision. We have built custom AI agent platforms for organizations where Connect Health did not fit, and we have implemented Connect Health integrations for organizations where it did. Our healthcare workflow analysis framework identifies which capabilities should be bought, which should be built, and where the integration points live.
Before committing to any platform, talk to our team. We will run the numbers specific to your organization, EHR stack, and patient volume — and give you a recommendation that is grounded in engineering reality, not vendor marketing.



